跳到主要內容區塊
手機版選單
search
分享、字級大小、列印、注音符號、回上一頁及搜尋不支援No JavaScript
搜尋
進階搜尋
分享
分享到Facebook(另開新視窗)
分享到google+(另開新視窗)
Plurk(另開新視窗)
分享到twitter(另開新視窗)
分享到line(另開新視窗)
分享到email(另開新視窗)
公告資訊
公告
活動快訊
金門縣金寧鄉民代表會組員職缺1名案甄選結果
金寧鄉民代表會徵才約用人員
金門縣金寧鄉民代表會約用人員職缺2名案甄選結果
代表會沿革
代表會沿革
首長介紹
副首長介紹
代表介紹
本會組織
本會職權
本會願景
單位聯絡資訊
業務專區
政府資訊公開
施政計畫業務統計及研究報告
請願之處理結果及訴願之決定
書面之公共工程及採購契約
支付或接受之補助
合議制機關之會議紀錄
地方制度法
106年代表出國考察報告
107年代表出國考察報告
108年代表出國考察報告
112年代表出國考察報告
113年代表出國考察報告
114年代表出國考察報告
議事公開專區
議事法規
第12屆
第13屆
便民服務
電子相簿
檔案下載
聯絡我們
常見問答
收件者Email
回首頁
網站導覽
常見問題
雙語詞彙
縣府首頁
English
訊息
資安及隱私權宣告
無障礙聲明
著作權聲明
:::
收件者Email
回首頁
網站導覽
常見問題
雙語詞彙
縣府首頁
English
分享
分享到Facebook(另開新視窗)
分享到google+(另開新視窗)
Plurk(另開新視窗)
分享到twitter(另開新視窗)
分享到line(另開新視窗)
分享到email(另開新視窗)
字級
字級小
字級中
字級大
金寧鄉民代表會
金寧鄉民代表會
:::
公告資訊
公告
活動快訊
金門縣金寧鄉民代表會組員職缺1名案甄選結果
金寧鄉民代表會徵才約用人員
金門縣金寧鄉民代表會約用人員職缺2名案甄選結果
代表會沿革
代表會沿革
首長介紹
副首長介紹
代表介紹
本會組織
本會職權
本會願景
單位聯絡資訊
業務專區
政府資訊公開
施政計畫業務統計及研究報告
請願之處理結果及訴願之決定
書面之公共工程及採購契約
支付或接受之補助
合議制機關之會議紀錄
地方制度法
106年代表出國考察報告
107年代表出國考察報告
108年代表出國考察報告
112年代表出國考察報告
113年代表出國考察報告
114年代表出國考察報告
議事公開專區
議事法規
第12屆
第13屆
便民服務
電子相簿
檔案下載
聯絡我們
常見問答
search
分享、字級大小、列印、注音符號、回上一頁及搜尋不支援No JavaScript
搜尋
進階搜尋
:::
首頁
政府資訊公開
114年代表出國考察報告
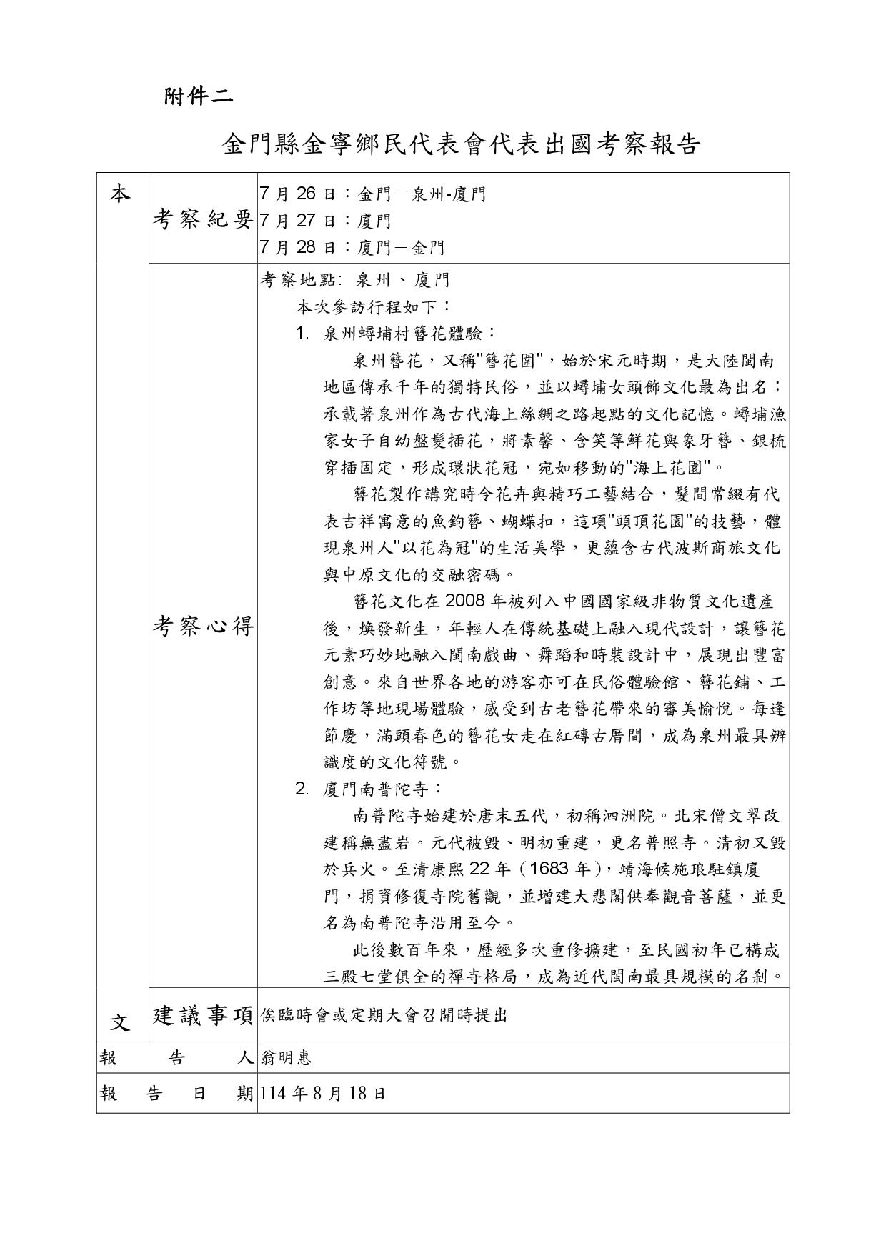
114年07月26日起共3天翁代表明惠出國考察報告
114年07月26日起共3天翁代表明惠出國考察報告
網頁功能
列印內容
MataData
注音符號